小米汽车一年升级200+项功能 车主最喜爱10大功能出炉
快科技2月12日消息,2025年对于小米汽车车主来说,是见证车辆不断进化的成长之年。
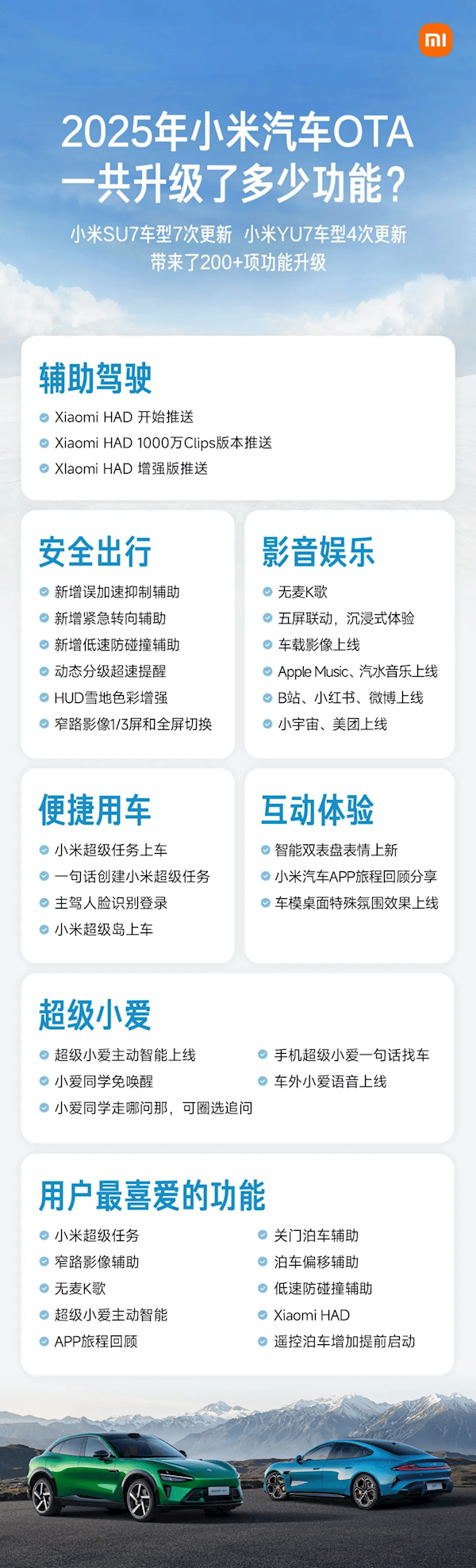
根据小米汽车最新公布的数据,小米SU7在这一年内经历了7次OTA更新,而YU7车型也完成了4次重要迭代,累计为用户带来了超过200项的功能升级。
这种高频率的迭代,让不少车主感叹,这车真的是越开越新。对于小米车主而言,买车不再是消费的终点,而是一段持续进化体验的起点。
在智能驾驶领域,Xiaomi HAD的正式推送成为了重头戏。从1000万Clips版本的精进到HAD增强版的落地,小米汽车通过引入强化学习和世界模型,让车辆在加减速控制、变道果断程度以及复杂路口的选择上,表现得更加接近老司机。
智能座舱的进化则让用车生活更具趣味性和便利性。超级小爱不仅支持了免唤醒和一句话找车,还新增了主动智能功能,能够根据场景主动为车主提供建议。
此外,无麦K歌的上线和五屏联动的沉浸式体验,将车内空间变成了移动的娱乐厅。
小米汽车还公布了用户最喜爱的10大功能:
1、小米超级任务
2、窄路影像辅助
3、无麦K歌
4、超级小爱主动智能
5、APP旅程回顾
6、关门泊车辅助
7、泊车偏移辅助
8、低速防碰撞辅助
9、Xiaomi HAD
10、遥控泊车增加提前启动

声明: 本文由入驻搜狐公众平台的作者撰写,除搜狐官方账号外,观点仅代表作者本人,不代表搜狐立场。
回首页看更多汽车资讯
大白兔
0大白兔 小子
0